发布时间:2023-03-09 00:12:56来源:作者:老杨
网上有很多关于梦幻手游方寸经脉激活攻略,梦幻手游方寸经脉激活的知识,也有很多人为大家解答关于梦幻手游方寸经脉激活的问题,今天白鹿网为大家整理了关于这方面的知识,让我们一起来看下吧!
\u200b2020年4月15日,大家万众期待的门派调整在开发测试服进行测试!这次门派修改包含了新增师门技能、师门技能调整、奇经八脉调整三个方面。下面我们就来一起看一下吧!
一、新增师门技能
本次新增师门技能包括四个门派五个技能,分别是化生寺、女儿村、天机城各新增一个,无底洞新增两个,具体如下:

化生寺新增单体高法伤技能“谆谆教诲”,位于“渡世步”技能之下!化生寺弟子多了一个“防身之术”!

女儿村新增技能“子母神针”,位于“沉鱼落雁”技能之下。女儿村的飞镖更加多样化。

天机城获得单体固定伤害技能“火炮之术”,消耗所有机枢增加伤害。位于师门技能“攻玉以石”之下!

无底洞新增两个技能“燃血术”和“追魂刺”,“燃血术”是消耗自身20%气血强化下一次技能。“追魂刺”是单体固定伤害,“燃血术”可与“夺命咒”和“追魂刺”配合使用!



小结:新增五个师门技能,除了“燃血术”之外,其他四个或多或少都需要愤怒值,相信玩家以后可能更加注重愤怒值的使用~

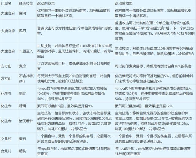
二、师门技能调整
师门技能调整共五个门派五个技能,包含了被动修改和技能修改两板块。具体如下表:

小结:师门技能的前后改动需要玩家一段时间的适应和摸索,期待开创不一样的玩法为梦幻西游带来更多的惊喜~
三、奇经八脉调整
1、人族经脉调整
人族奇经八脉共修改17处,其中大唐官府3处、方寸山2处、化生寺3处、女儿村2处、神木林5处和天机城2处!具体如下表:


2、魔族经脉调整
魔族奇经八脉共修改10处,其中阴曹地府2处、魔王寨1处、狮驼岭2处、盘丝1处、无底洞2处和女魃墓2处!具体如下表:

3、仙族经脉调整
仙族共修改9处奇经八脉,其中天宫、龙宫花果山各2处;五庄、凌波、普陀各1处!具体修改情况如下表:

小结:这次奇经八脉的大调整,整体上都对各个门派进行了不同程度的加强,让各个门派的发展变得更加多元化,相信在各位梦话西游热爱者的不断尝试下会变得越来越精彩!
以上就是这次门派改动的汇总了,你有什么想说的呢?欢迎留言告诉我们哦~
更多精彩内容,敬请关注我们梦幻西游电脑版头条号,请点击头上面的关注按钮关注我们,我们会每天为您提供最及时最有趣的梦幻西游内容。
攻略:
1.梦幻西游五开方寸山一般都是魔方寸,魔方寸加点推荐五魔加点,五魔可最大程度提升人物法术伤害,增加在战斗中的法术输出
2.魔方寸常用法术是落雷符,在一些战斗中可用失心符(封法术)或定身符(封物理攻击)辅助封印。所以方寸山的技能应该先diǎn黄庭经、符之术、神道无念。黄庭经是基础技能;符之术与cháng用法术相关;神道无念提升法伤和法防。归元心法提升防御。
3.点xiū:人物修炼主修法术修炼,次修防御修炼和法防修炼。宠物主修法术修炼和攻击修炼,现在的玩家一般都带须弥所以建议先点宠物的法术修炼;次修防御修炼和法防修炼
4.装备选择:可选择变身术之灵鹤/炎魔神/葫lú宝贝等可增加魔lì属性的套装,3件套可起效,5件套更优。
5.灵饰选择:
1)戒指选择主属性防御,下排法术伤害 法爆/速度/fǎ伤结果。耳饰选zé主属性法术伤害,xià排法术伤害 法爆/速度/法伤结果
2)手镯选择主属性为抗封/封印,下排气血/防御 格挡/抗封。配饰下排属性:气血/防御 gé挡/抗封
6.经脉:经脉第yī个丹建议尽早点出来,因为能加成百分之8的伤害。经脉点法为3333232,这样的点法可以最大化其输出效果,点出【神机】经脉后,还可以获得符咒,极大地提升了五léi咒的容错率。这个流派的方寸山其实很有意思,不仅具有极强的输出能力,战场灵huó性也是不错的。
以上就是关于梦幻手游方寸经脉激活攻略,梦幻手游方寸经脉激活的知识,后面我们会继续为大家整理关于梦幻手游方寸经脉激活的知识,希望能够帮助到大家!