发布时间:2022-07-20 12:02:39来源:作者:老杨
文/微扬
一、玩法简述
主要玩法
2v2的PVP3D战斗动作游戏,带有远程射击和近战格斗元素,双方玩家操控机甲在限定地图范围内战斗,本地可2人联机,联网支持最高16人房间,同时有完善的PVE关卡。
玩法规则与目标
PVP:战力条系统,双方玩家拥有相同的初始战力条(如6000),选择机甲时,根据机甲性能的不同(如飞行速度,血量),分为3000,2500,200,1500cost,每次被击坠时该方损失相应额度的战力条,当一方战力条归零(或时间结束)时游戏结束,双方的目标是通过移动、释放技能削减敌方的血量同时尽量保存自己的血量,击坠敌方减少战力条最终获得胜利。
PVE:敌人包括普通AI,多阶段精英和大型Boss,玩家操控角色击坠敌方机甲,削减战力条至零,或击败指定敌人获得关卡胜利,玩家方战力条归零时战斗失败。

二、战斗体验与玩法深度
战斗体验
机甲血量多,TTK相对较长,单局战斗时长上限4分钟,机甲移动速度快,技能丰富,战斗节奏较快,表现出色,玩家在战斗过程中频繁进行博弈,既有操作上的较量,也有整局战斗策略的选择,2v2的战斗机制也让同阵营玩家需要互相配合,优秀的动作、特效表现和高速战斗的玩法让该系列作品在高达受众中具有常年的高人气。
但游戏较为复杂的移动和技能机制和在3D空间中的立回、运动方式对于新手玩家来说较难上手,因此游戏每一作都设计了充分的PVE关卡,帮助新手玩家从PVE中学习游戏的基本机制,从而能过渡到PVP对战。
玩法深度
游戏中基础的移动、动作机制较为复杂,不同机体技能机制,动作取消、接续规则不同,拥有复杂的操作按键、连招、派生等机制,玩家在对战过程中需要熟悉双方机体的特性,根据自机的优势采取不同的战斗策略,互相抓破绽,以上设计和玩法博弈使该游戏具有优秀的游玩深度。
游戏共有186台机体可供玩家选择,在动作游戏中是最多的,机体虽然受限于IP部分武装较为同质化,但技能逻辑、动作和特效表现均十分丰富,使得每台机体都有独特的玩法策略,且游戏平衡性较好,虽然一定程度上有强弱势机体区分,但相差较少,且不同机体间不存在明确的克制关系,玩家的技术占主导部分,喜欢各个高达作品的玩家都能找到自己喜欢的机体,既达到服务原作粉丝的目的,有保留了竞技性。
三、基础机制
玩家资源
血量与战力条:对局中玩家最重要的资源,机体cost越高,血量也越高,机体被击坠时会扣除相应的战力条,3000cost机体最高拥有750点生命值,在战斗过程中玩家的基本策略就是尽量减少敌方的血量,保存己方的血量。战力条有特殊机制机制,机体被击坠复活时若剩余战力条小于机体cost,会造成cost over的情况,此时机体只能以剩余战力条百分比残血复归,如战力条为6000时,一台2500cost和一台3000cost机体组队,2500cost机先被击坠,那么3000机被击坠后战力条只剩余500,3000机复归后只剩余原本血量的1/6,因此决定己方机体搭配,战斗策略以及被击落顺序也是战斗中需要考虑的一环。
气槽:玩家在进行空中移动,垫步,跳跃等移动和释放部分技能时会消耗气槽,不同机体气槽上限和消耗气槽速度不同,机体在空中不会回复气槽,机体气槽耗尽后会进入过热状态强制自由落体,机体接触地面后会进入落地硬直并快速回满气槽,落地时剩余的气槽越少,落地硬直时间越长,气槽回满后才能再次行动。
觉醒槽:在击中敌人,损失血量,队友被击坠,成功用盾防御敌方攻击时都能积攒觉醒槽,觉醒槽达到一半以上时就可以进行觉醒爆发,积攒的觉醒槽越多,觉醒持续的时间也越长,觉醒持续过程中根据选择觉醒类型的不同,机体会得到不同的强化效果,玩家拥有不同cost的机体累计觉醒槽的速度有轻微差距。
锁定机制
游戏中采用强制锁定,当敌方有机甲存活时,玩家始终会锁定其中一台机甲,且镜头始终看向锁定的目标,玩家可以手动切换锁定目标。没有采用自由视角的原因可能是游戏为3D空间下的高速快节奏战斗,制作者希望玩家的注意力集中在自身移动、释放技能,预读敌方动作等操作上,减少手动操控镜头的操作,通过该机制可以帮助玩家将敌人控制在屏幕范围内,避免战斗过程中丢失目标,是传统横版格斗游戏固定场景镜头拓展到3D空间下的解决方案。该机制对1v1,2v2的战斗较为适合,若对战人数增多,则玩家难以通过逐个切换锁定的方式快速找到想要攻击的目标。
在EXVS系列中,锁定距离影响对目标敌人的攻击诱导和枪口补正,这个距离用锁定标志的颜色来体现。
绿色锁定:锁定机体在本机有效射程外,此时射击子弹只会朝向开枪时敌人的位置飞行,不具有诱导,使用近战则只会向机甲朝向进行冲刺或者原地拔刀。
红色锁定:锁定机体在本机有效射程内,射击时会进行枪口补正(根据输入瞬间到子弹出生期间敌人的移动改变射击朝向,使射击更加精准),子弹不仅会朝敌人位置飞行,且会根据诱导追踪敌人一段距离,使用近战时则会向目标冲刺刀推。
近战锁定:在红色锁定框内再加一个近战锁定标志,表示在目标在近战能够命中的范围内,此时向敌方使用近战刀推一定能够命中,但由于战斗中玩家不断移动,双方距离不断变化,且近战需要把握时机出招,通常以机体熟练度判断近战是否能命中,不会锁定标志判断是否近战出手。
黄色锁定:表示强制倒地或处于无敌状态的敌机,此时任何伤害都不会对其生效,通常是被打Down或者某些特殊动作时会变为黄锁。
双重锁定:当自机和队友同时锁定一个目标时,目标的锁定框会额外添加一个标识。
多重锁定:某些机体在蓄力时切换锁定可以同时锁定两个敌方目标,使用特殊的射击同时向两个目标开火。
特殊锁定:某些机体可以手动瞄准,此时瞄准点会以蓝色框表示。
其中最重要的为绿色,红色和黄色锁定,黄色锁定用来标识此时暂时无法有效攻击目标,根据机体性能不同,从绿色切换为红色锁定的距离不同,红色锁定距离越长一般意味着机体的射击性能越好,一般近战机体的红色锁定距离较短。
警告标志、计时器、雷达
警告标志是指在屏幕上下左右四边出现的标志,被敌方锁定时为黄色的锁定标志,有子弹向自己飞来(包括队友的子弹)时为红色的被攻击标志,这两个标志用来提示玩家自身当前的危险状态,当有两个锁定标志时说明被敌方集火,此时应该注意回避,同样是加强在3D空间中的玩家信息感知。
计时器为本场比赛的剩余时间,如果在时间到时双方战力条还未归零,在网络对战中则会判定为双方都为失败,在比赛中则会根据双方结算时的分数高低确定胜负。
雷达是以自机为中心,锁定目标为正前方,以顶视图的形式显示己方和敌方的相对位置,通过观察雷达可以通观全局,对敌我双方的行动路线有更明确的认识,并判断出对方的具体战术意图,方便及时作出调整和补位,在机体被击落后雷达会提前标记复归降落的位置,观察雷达可以做到未雨绸缪,调整位置,在被敌人包夹时也可以观察队友的位置找到正确的撤离方向。

武装栏
在画面的右下角会显示武装的图标及剩余弹数。有可蓄力武装的机体还会显示蓄力槽,武装的图标数量因机体而异,也有完全没有武装图标的全近战机体。被标出的武装在攻击时基本都会消耗弹数,剩余弹数为零或者短时间内禁止使用的武装图标会变为红色,这些武装在装填后图标会恢复原本的颜色,意味着可以再度使用。
不同武装的装填条件不同,有些武装一旦用完直到觉醒或再次出击前都会无法再次使用,武装有以下装填方式:
随时间自动回复:消耗与装填无关,只要弹数不满就一直进行装填。
弹药耗尽后回复:在全部弹数用完后一次装填满的装填类型,在装填期间该武装无法使用。
手动装填:当剩余弹数为零时,再次使用该武装会进行手动装填的动作,让弹数回复到最大装弹数。
复活回复:部分机体拥有一次生命只能用一次的武装,该类武装只有在被击坠后复归再能再次使用。
特殊时间回复:部分武装在使用时有时间限制,在时限内给予角色增益效果,当剩余弹数变为零,或者武装被手动解除时,该武装的倒数计数就会停止,然后进入冷却CD,一段时间后重新开始装填。其特征是装填时弹数一点点增加,当计数达到最大值,即可使用。
接地装填:部分武装在使用时给予机体滞空的能力,这类武装在机体落地时进行装填。
四、移动机制
移动是动作游戏的核心机制之一,作为快节奏的PVP动作游戏,EXVS系列通过丰富的移动动作设计让玩家能够用移动对任何可能发生的情况和攻击进行应对,每种移动动作都有特定的一至多种功能性和使用环境,且和机体技能有一定的隐藏接续和取消规则,在游玩上也有一定的深度,且移动围绕气槽和落地硬直这两个核心机制与战斗结合打造出独特的移动策略和玩法。
普通移动
按住方向键或推动摇杆,机体以锁定目标为前方向,向按键的对应方向进行移动,只有在地面才能进行普通移动,移动速度较慢且转向不灵活,没有适合的使用环境,在对局中几乎不会用到,机体间普通移动速度几乎没有差距。
垫步
快速短按两次同一个方向键,机体以垫步动作进行短距离冲刺,第二次方向键按的时间越长,冲刺距离越长,消耗气槽越多,冲刺开始的初速度快,且使用垫步时可以使敌方子弹的诱导失效,非常适合用来躲避攻击,且前摇较短,动作可以被多种技能取消,也适合作为连招中途接续、取消和调整位置的手段。
冲刺
连按两次跳跃键并且第二次按住时机体会以爆发速度启动消耗一定量气槽,然后速度下降,在空中进行持续快速移动并持续消耗气槽,适合较长距离移动,是对局中最常用的移动动作,不同机体冲刺爆发速度和持续速度、气槽消耗速度有一定差距,冲刺速度越高、气槽消耗越少,机体机动性越好。在冲刺时按住方向键可以大幅度改变机体飞行的方向,称为旋回,不同机体转向的速度不同,旋回快的机体可以利用这个方式躲避敌方的攻击,且该方式相比于其他躲避方式如垫步消耗气槽更少,且无动作前后摇。
地面冲刺
部分机体在地面按跳跃键进行冲刺时会贴着地面跑动,在冲刺结束时还会有一个后摇较长的刹车动作,地面冲刺的气槽消耗小于空中冲刺,但是没有空中冲刺灵活,且缺少3维空间的运动,因此掌握难度较高。
升空
短按一次跳跃键机体原地进行一次跳跃,地走系的机体进行跳跃时会上升更高。
按住跳跃键时机体会垂直上升,松开后机体自然下落,一般在躲避敌人水平方向攻击或者近战冲刺时会长按升空提升机体高度,或接在冲刺后,机体会继承冲刺时的惯性进行跳跃,机体在空中进行抛物线运动,称为惯性跳,用于躲避敌方攻击。不同机体上升速度和下落速度不同,上升速度快的机体在使用惯性跳时速度更快,能够更好的躲避攻击和调整位置,而下落速度慢的机体使用惯性跳则容易被抓破绽,但是一次惯性跳可以移动更远的距离。
变形
部分机体在按住跳跃键升空后使用垫步即可变形,变形后消耗比冲刺更少的气槽持续在空中持续移动,按住方向键或者跳跃键就可以一直保持变形,但变形时无法使用跳跃、垫步、冲刺等移动,导致回避性能较差,但是可以使用变形后的专属武装。变形时按跳跃键为提升高度,按两次跳跃键为下降高度,向前按两次方向键可以将机头快速指向锁定目标。变形时会按比例扣除气槽且机体在变形和解除变形时会有一定位移,在气槽较少时使用变形再解除变形可以规避敌方攻击。
受身
在机体受到攻击被击飞后可以按跳跃键消耗少量气槽进行受身,机体翻滚回到正常姿态。
但被打Down后机体表现为高速带旋转落地,此过程无法在空中进行受身,必须接地后经过短暂延迟才能按跳跃键受身翻起,但即使不进行受身,机体会在一段时间后重新站起。
落地硬直
机体大部分移动动作都需要消耗气槽,机体接触地面后会进入落地硬直并快速回满气槽,落地时剩余的气槽越少,落地硬直时间越长,气槽消耗空时会进入过热状态强制落地进入最大程度的落地硬直,游戏的核心玩法之一便是使用武装逼迫对手消耗气槽躲避,创造气槽优势,在敌人落地硬直无法行动时抓住机会攻击,玩家需要注意自己的气槽,找准合适的时机落地,在此基础上进行移动和攻击的策略选择和博弈。
五、技能、动作设计
技能设计
游戏中有丰富的武装,它们可以根据一定特点进行分类,之间没有明确的克制关系,主要考验使用者对于武装性能的了解、使用的熟练度和使用时机。

觉醒
觉醒通过积攒觉醒条,达到条件后按键释放,觉醒期间机体性能大幅增强,是可以改变战局走向,绝地翻盘的强大技能,但是在觉醒期间不能积攒觉醒条,且此时被击落的话复归时觉醒条会清零,因此有一定的使用风险,需要玩家根据当前战局判断选择合适的使用时机。
所有类型的觉醒都有以下效果:
回复BOOST槽和武装弹数,提高机动力、武装装填速度、蓄力武装的蓄力速度、格斗的追尾性能,附带攻击和防御补正。
攻击时武装的DOWN值下降。
全觉或延伸觉醒半觉可以在受到攻击产生硬直或倒地时,可以在一瞬间以无敌状态翻身脱离敌方攻击。
觉醒期间机体可以使用专属觉醒技。
根据选择的觉醒类型不同,对不同的能力有额外增幅效果:

觉醒对于整局对战的战略意义巨大,可以主动使用进攻削减血量,也可以在被追击时使用脱离,合理地使用觉醒,尽量避免觉醒时被攻击以求对局中能多次使用觉醒是使用的要点。觉醒是游戏给予玩家的一个情感爆发点,玩家的情绪在觉醒时达到高峰,觉醒带来的机体性能的提升让玩家更能享受高速快节奏战斗的游戏体验,且觉醒期间机体的动作、特效、音效表现也相应增强,是可以给玩家带来爽快感的系统。
技能动作
普通射击:EXVS系列中角色的朝向是平滑而非四方向/八方向,所有的射击技能都遵循射击角度和IK指向,向射击角度内的目标射击时角色枪口会指向目标,IK带动手臂运动完成设计动作,而如果向背后处于射击角度以外的目标射击时,机体则会打断当前移动强制转向面朝目标进行射击,形成“飘射”,此时机体停在原地,容易受到攻击,在进行射击时会对移动动作进行遮罩,手部播放射击动作。
足止射击:使用足止射击时机体会中断当前的移动,强制将机体朝向目标枪口对准进行射击,并在射击过程中会消耗部分气槽维持滞空,在地面使用时也会强制机体滞空消耗气槽,部分足止射击会继承射击发生前的移动惯性,在射击时继续向原来的运动方向小幅度位移一段距离。
近战:绿锁时使用近战角色原地拔刀或向面朝方向冲刺挥砍,红锁时会向锁定目标刀推冲刺,到达最远距离或产生碰撞检测时进行挥砍,连续按键可以触发后续的连段,不同角色的连段段数、需要打完的时间造成的伤害不同,造成近战性能的差异,部分机体在连段中会带动受攻击的目标机体大幅位移,这样的近战难以被敌方打断,性能更加优秀,近战的表现同样很好,攻击方和受击方的动作、位移关系准确,特效表现出色,攻击动作在部分重攻击时有顿帧表现,部分近战连段时会进入特写镜头,更清晰的看清角色动作,整体非常有打击感。
换装/威压爆发:在角色换装,使用威压技能时会原地播放固定时长动画,消耗一定气槽,让机体进入另一状态,主要是提供动作辨识度和轻微的硬直负反馈,不同角色有不同动作表现。
特殊技能足止:类似换装和使用威压,在使用某些技能时,角色同样会进行足止,在原地停顿短时间,可以用冲刺取消该停顿,主要是为技能的强力效果做一定程度的动作补偿。
觉醒技:具有表演性质的绝招动作,通常以近战刀推挥砍作为起手,命中后进入固定动画表演不需要再进行操作,表演过程中机体在目标周围大幅位移,进行一连串华丽的打击,动作、特效表现非常强,觉醒技过程中镜头拉远,包含使用方和受击方,让玩家能完整看到觉醒演出。
派生:在使用部分射击或近战技能时,再次按下特定按键,则可以使用其他特定武装,这些武装可能拥有一些非派生武装不具有的优势,因此根据场合会使用派生。
落地:在对战中气槽的控制是十分重要的,在松开冲刺或上升按键后角色会以自由落地的形式下落,但在使用特定的技能接续(如使用援护→主武器取消)后,角色会取消当前动作直接以一个向下初速度下落,在正确的时机使用此技巧可以提前下落回复气槽,获得优势,更好抓住对手的落地硬直,一个机体如果拥有这类额外的落地手段,在战斗中就会更加灵活。
硬直:除了落地硬直,角色在受到几乎所有射击、近战攻击时也会有硬直效果,表现为机体因为受击而后仰,根据受到攻击的部位不同,受击的表现不同(如腿部受到攻击时角色表现为趔趄)是最主要的受击反馈,硬直时间内无法做出任何行动,因此攻击方可以接上后续的攻击或近战连段,但如果在较远距离受到子弹攻击,则有足够的时间从硬直恢复然后躲避后续的攻击,这一机制使得游戏相较于射击游戏更接近与格斗游戏,双方互相抓破绽,抓住之后接续伤害连段。
击飞:较强力的射击技能和大部分角色的近战最后一段会将目标机体击飞,角色不受控制,需要按跳跃键进行受身才能恢复姿态,被打Down进入黄锁保护状态时无法空中受身,需要接地后才能翻起,也有部分特殊的近战会将角色特殊击飞,角色呈仰面水平旋转,这时虽然未进入保护状态,但也无法空中受身。
动作接续与取消
动作的接续、取消的规则和丰富程度一定程度上影响机体移动、战斗的行为模式和策略,且反映了整体游戏风格、动作设计和战斗深度的上限,熟练掌握机体技能动作接续、取消路线的玩家和为掌握的玩家分别代表游戏的上限和下限水平,且下面列举常见的动作接续和取消方式:
冲刺:绝大部分动作都可以在释放后的后摇用冲刺取消,更快地进行下个动作,也是因为这个取消路线,让冲刺成为移动动作中最常用的。
垫步:垫步不会取消普通的光束步枪射击,但在近战过程中使用垫步会取消近战,或者使用全身动作的射击如照射时使用垫步也会取消,但也正是因为垫步不会取消普通射击,在使用连发的机枪时,可以一边使用垫步一边射击而不被取消,使用冲刺则会被打断。
技能之间互相取消:每个角色都有隐藏的取消规则,释放特定技能能取消上个技能的后摇,让角色技能之间的衔接变得更流畅,角色的动作也更加灵活,取消方式越多样的角色在战斗中的灵活性越高。
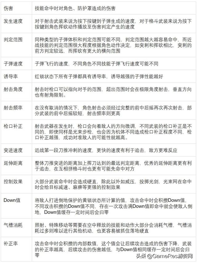
技能参数
同种类型的技能也有不同的性能差距,主要以以下参数评价一个技能的性能:

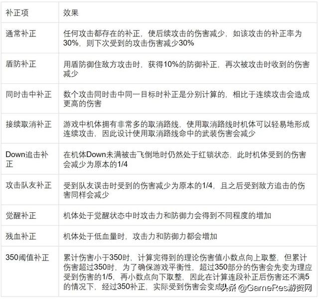
伤害计算与补正
在主要玩法PVP的动作游戏中,为了保证双方在对战中的游戏体验,防止一边倒和单次连段造成过高伤害,保持对战的节奏,EXVS系列中具有Down值和补正率系统,下面介绍Down值和伤害补正的算法:
Down值:各个武装固定的数值,命中敌人后叠加,连续攻击使得机体受到的累计DOWN值超过5时机体会倒地。此时机体状态从敌方画面看会显示为黄色锁定,未受攻击超过3秒或者倒地后Down值清零。
补正率:为各个武装设定的固定数值,武装命中对手时这项数值会不断累积计算,使给予对手的伤害慢慢下降,同样会清零。
对角色造成的伤害会根据各种补正项进行计算,得到最终的伤害值。

伤害计算顺序:累计伤害=单发伤害*接续取消补正*各项补正*350阈值补正
总结
EXVS系列经过多代游戏的迭代,在玩法上作为PVP动作游戏,用特别的锁定机制让3D空间下的索敌、角色运动方式、镜头表现顺畅,战力条作为对局的战略资源和胜负条件,气槽、血条、觉醒槽作为玩家操作技术的战术资源,以移动的落地硬直和技能作为对抗核心机制,得出了一套自洽爽快的高速快节奏战斗设计,动作接续取消和技能的多样性填充了游戏的广度和深度,让PVP战斗充满策略、操作和博弈,优秀PVE关卡、机体的平衡性和伤害补正机制让热爱高达IP的玩家和休闲玩家也能享受乐趣,动作、特效、镜头等表现也十分优秀,因此在高达受众圈中一直是经久不衰的经典系列,作为动作游戏本身素质也非常好。